News
Article
Author(s):
In light of the escalating demand for enhanced chicken quality and safety, there is an imperative need for an advanced methodology that can accurately and expeditiously ascertain the freshness of chicken. This study endeavors to harness hyperspectral imaging (HSI) technology, in synergy with machine learning and deep learning algorithms, to innovate a non-destructive method for the assessment of chicken freshness. In this study, chicken freshness was categorized into three distinct levels based on a comprehensive range of evaluation criteria specific to chicken freshness. Subsequent to preprocessing the spectra data, a discriminative model for chicken freshness predicated on visible and near-infrared (VNIR,400-1000 nm) and short-wave infrared (SWIR, 900-1700 nm) spectra was formulated utilizing both the raw and the preprocessed datasets. Consequently, key wavelengths were discerned via feature wavelengths selecting within the full spectra wavelengths, culminating in the establishment of the feature-wavelength model. The outcomes indicate that the VNIR-ResNet model, incorporating Normalization preprocessing, outperforms other full-spectra models, boasting an accuracy rate of 98.31%. Following feature wavelengths modeling, the precision of the feature selecting augmented by CARS and SPA was enhanced to 98.87%, respectively. Subsequently, a fusion model is developed through the application of a data fusion technique, the accuracy of data-layer fusion modeling was 98.87%, surpassing that derived from a singular data source, albeit the efficacy of feature-layer fusion modeling fell short of ideal. In summary, considering factors such as the cost and volume of hyperspectral data, the models such as MN-ResNet based on VNIR and MN-CARS-ResNet based on feature selecting emerge as more cost-effective and pragmatic solutions.
As China’s economic prosperity has ascended and dietary habits have undergone a transformation, chicken, with its nutritional affluence, abundant protein, and innate ease of absorption and digestion (1), has assumed a position of prominence in Chinese cuisine. Consumer expectations pertaining to the quality and safety of chicken have followed an ascending trajectory, reflecting heightened awareness and demand for superior standards in chicken products (2). Given the susceptibility of chicken meat to spoilage and deterioration during production and transport (3), its freshness exerts significant influence over public standards for poultry consumption and overall food safety.
Traditional methodologies for assessing chicken freshness predominantly encompass sensory evaluation, physicochemical analysis, and instrumental analysis, which are not only marked by inefficiency and a degree of subjectivity, but also tend to inflict damage upon the samples. Consequently, to facilitate swift, non-destructive, and objective assessment of chicken freshness, a multitude of novel methodologies have been introduced. For instance, Xiong and co-authors at Nanjing Agricultural University employed an electronic nose coupled with transfer learning techniques to evaluate the freshness of chicken breasts (4). Amin Taheri-Garavand and co-authors conducted evaluations of chicken freshness utilizing computer vision and artificial neural network algorithms (5). Sawsan and co-authors gauged the freshness of stored chicken by employing a portable fiber-optic Raman spectrometer (6).
As an avant-garde manifestation of optical detection technology, hyperspectral imaging embodies the capacity to swiftly and non-destructively glean both spectra and spatial information from samples. This technique has been instrumental in showcasing its prodigious potential for application in the realm of food quality assessment. Hyperspectral images are repositories of a sample’s spectral features across successive wavelength bands, presenting a significant correlation with the physicochemical attributes of the said sample. Thus, hyperspectral methodologies pave the way for a rapid and non-destructive evaluation of food freshness. The application of hyperspectral technology has been wielded efficaciously to monitor the freshness of an array of animal-derived foods, including, but not limited to fish, beef, chicken, pork, and shrimp. For instance, Yu and co-authors ventured an exploration, substantiating the feasibility of a non-destructive evaluation of tilapia freshness via the application of hyperspectral and data fusion techniques (7). Li and co-authors laid the groundwork for a predictive model on chicken freshness employing hyperspectral images (8). Hongbin Pu and co-authors performed a data fusion of hyperspectral and texture features, resulting in a robust classification of fresh and frozen-thawed pork (9). Qiong and co-authors capitalized on visible and near-infrared spectroscopy amalgamated with key wavelengths selecting for modeling, thereby probing into the non-destructive detection of freshness in both thawed and frozen shrimp (10). Stuart O.J. and co-authors differentiated between mature and mature-frozen-thawed beef utilizing hyperspectral techniques and CIELAB color measurements (11). Furthermore, hyperspectral imaging has demonstrated successful application in discerning a multitude of freshness and texture-related characteristics of chicken meat, such as total viable count (TVC) (12,13), tenderness (14), Thiobarbituric Acid Reactive Substances (TBARS) (15), Total Volatile Basic Nitrogen (TVB-N) (16,17), pH value (18,19), color (20), springiness (21), myoglobin (22), hydroxyproline (23), protein (24), and so forth.
This research endeavors to investigate novel methodologies for the non-destructive assessment and categorization of chicken meat freshness, employing an integration of hyperspectral imaging, machine learning, deep learning, and data fusion techniques. The detailed objectives of the study are outlined as follows: 1) Conduct a comprehensive analysis and modeling of the original spectral curves for VNIR and SWIR across the full-band spectal range; 2) Put the original spectral through preprocessing, followed by the development of a full-spectrum chicken freshness classification model employing both machine learning and deep learning algorithms; 3) Identify a feature wavelength set correlating with freshness grade, which will lead to the establishment of a chicken freshness classification model with the feature wavelengths; 4) Develop a chicken freshness classification model based on the fusion of data layers and feature layers, integrating a data fusion technique; 5) Conduct a comparative analysis of the aforementioned models’ performance to ascertain the most effective classification model.
Thirty fresh Qingyuan hemp chickens were purchased from the ChangBan market in the Tianhe District of Guangzhou City. After slaughter, the chicken breasts were dissected from the carcasses using scalpels. Uniform chicken breast samples measuring 30 mm × 30 mm × 10 mm (length × width × height) were obtained from each Qingyuan hemp chicken. A total of 66 fresh chicken breast samples were collected for spectral data acquisition, while 90 samples were used for TVB-N data collection. After sample collection, the chicken breasts were stored in a refrigerator at 4 °C for 9 days, during which their VNIR and SWIR spectral data were acquired. In total, 594 chicken breast samples were collected, with their spectral data being obtained for further analysis. Simultaneously, 10 samples were taken daily to measure their TVB-N levels, and the average values were calculated.
TVB-N is a universally recognized metric for the evaluation of food freshness. It alludes to the generation of basic nitrogenous compounds, such as ammonia and amines, ensuing from the degradation of proteins during the spoilage of animal-derived food, which is attributable to the activity of enzymes and microbiota. Primarily, TVB-N encompasses volatile basic nitrogen compounds, such as ammonia, trimethylamine, and dimethylamine, among others.
Within the context of chicken meat, TVB-N is gauged within the muscular tissue, utilizing VNIR and SWIR spectroscopy. As time progresses, the proteins within the muscle tissue incite decomposition, leading to a gradual escalation in the TVB-N value.
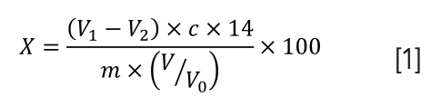
The quantification of TVB-N content was conducted in adherence to China’s national standard for food safety, GB/T 5009.228-2016, employing the semi-micro nitrogen assay method. The volatile saline nitrogen content within the sample was computed by equation 1. In this equation, X is the VBN content expressed in mg per 100 g of the sample. V1 and V2 are the volumes of acid consumed in the titration by the sample and the blank, respectively, measured in milliliters. c represents the molarity of the acid solution used. The sample’s mass is denoted by m in grams, and the coefficient of 14 converts the acid volume to the equivalent nitrogen content in mg. The ratio V⁄V0 accounts for any dilution of the sample, where V is the volume of sample solution used for titration, and V0 is the initial volume of the sample solution prepared. The factor 100 scales the result to the conventional unit of measurement.
The experimental results were predicated on the reproducibility of the outcomes of two independent determinations, which were procured under repetitive conditions. The results were expressed as the arithmetic mean of two independent measurements, obtained under conditions facilitating reproducibility, and the resultant values were reported to three significant figures.

Two distinct hyperspectral imaging systems were employed to capture hyperspectral images, encompassing spectral ranges of 397−1003 nm for VNIR and 935−1720 nm for SWIR. As shown in Figure 1 and Figure 2, the two HSI systems are co-located within a unified platform. Each system comprises an imaging module, dual sets of 140 W halogen lamps (DECOSTAR 51S, Osram Corp., Munich, Germany), a mobile platform (IRCP0076-1COMB, Red Star Yang Technology Corp, Wuhan, China), a precision stepper (HXY-OFX01, Red Star Yang Technology Corp.), and a computer equipped with Lumo-Scanner image acquisition software (Specim, Spectral Imaging Ltd., Oulu, Finland).
FIGURE 1: Hyperspectral platform schematic.

FIGURE 2: Flowchart of hyperspectral data processing and modeling scheme.

Prior to engaging in hyperspectral image acquisition, it is imperative that the system be allowed a warm-up period of 30 minutes. This precautionary measure is instituted to prevent the incursion of extraneous noise in the data. Subsequent to the fine-tuning of the system parameters, the chicken breast specimens were carefully positioned on a non-reflective black tray. This tray was then placed on the stepper, and the acquisition phase was completed in approximately 60 s.
The VNIR system’s operational parameters were set as follows: the mobile platform’s speed was calibrated at 9.8 mm/s, the vertical distance between the lens and the sample was precisely maintained at 32 cm, and the exposure time was configured to 2 ms. The VNIR data set comprised 224 wavelength data points, extending from 397 to 1003 nm, at precise intervals of 2.60 nm. Parameters for the SWIR system was set as follows: the mobile platform operated at a velocity of 7.5 mm/s, the lens-to-sample separation was consistently held at 32 cm, and the exposure time was finely set to 1.5 ms. The hyperspectral data set incorporated 224 distinct wavelengths, each spanning from 935 to 1720 nm, with meticulously delineated intervals of 1.67 nm.
Owing to the impact of camera undercurrent noise and the non-uniform distribution of light source intensity across the spectral wavelengths, it is imperative to apply corrections to the original hyperspectral imagery.
Upon collection of the hyperspectral data, a standard white reference and a dark current image are employed for radiometric calibration using a designated correction algorithm. This process adjusts the imagery to a reflectance-based mode. The formula used for the correction algorithm is equation 2.

R is the corrected image, IO is the original image, IB is the standard blue reference image, and IW is the standard white reference image.
After completing the acquisition of hyperspectral data, the region of interest (ROI) was selected for the chicken breast sample and the average spectrum of the ROI was calculated as a reference sample for the current sample for later modeling and analysis.
Given that the acquired raw spectral data are subject to intrinsic noise, background interference, and baseline fluctuations attributable to variations in solid particle size, these factors exert a notable influence on the modeling process (25,26). Consequently, to enhance the model’s predictive accuracy and robustness, it is imperative that the raw spectral data should be subject to rigorous pre-processing prior to any modeling and analysis endeavors (27). A series of preprocessing techniques were employed on the original spectra, including mean normalization (MN) (28), standard normal variate (SNV), (29), Savitzky-Golay (SG) (30), multiplicative scatter correction (MSC) (31), Savitzky-Golay first derivative (SG-1D) (32), and baseline. Seven distinct algorithms were employed to construct models from the pre-processed data set.
Hyperspectral data composed of a large number of pan-frequency and combined bands are replete with rich information. The full wavelength spectrum is typically beset with issues, including the intensive time required for modeling, significant noise interference, and marked collinearity within the spectral data.
The VNIR and SWIR data sets consist of a copious assortment of pan-frequency and amalgamated bands, contributing to a significant data volume. To refine the spectral data sets, expedite the data processing, and augment the modeling efficacy and steadfastness, algorithms such as competitive adaptive reweighted sampling (CARS) (33), successive projections algorithm (SPA) (34), and genetic algorithm (GA) (35) are utilized to sieve through feature variables and distill essential key wavelengths.
Data fusion, otherwise referred to as information fusion or multi-source information fusion, is a meticulous process of assimilating and synthesizing information derived from various sensors or data streams, thereby yielding more useful or accurate outcomes. The overarching goal of data fusion is to capitalize on the benefits offered by multiple data streams while minimizing the uncertainty introduced by measurement inaccuracies, noise, and data incompleteness. This process encompasses multi-level processing. Data fusion can be categorized into three distinct levels: data-level fusion, feature-level fusion, and decision-level fusion (36). The comprehensive spectral data sets of VNIR and SWIR are utilized to develop the data-level fusion model, while the selected feature wavelengths are applied in the creation of the feature-level fusion model.
Data-level fusion, also referred to as low-level fusion, involves the amalgamation of raw data layers, wherein the unprocessed data from various sources are concatenated in accordance with their sampling sequence. By utilizing this fusion at the raw data stratum, the modeling analysis of the physicochemical attributes of chicken breast samples becomes capable of yielding a broader spectrum of analytical outcomes in comparison to single spectral data sources. Nonetheless, this approach may incorporate an extensive array of irrelevant spectral bands, potentially diminishing the efficiency of the modeling process.
Feature-level fusion, alternatively categorized as intermediate-level fusion, necessitates the construction of a feature-level fusion model. This is achieved through selecting data from diverse data sources, that is, taking sample data from various testing instruments, independently searching for feature wavelengths and then amalgamating them. The employment of feature-level fusion, when contrasted with data-level fusion, assimilates data from multiple sources while efficaciously circumventing a significant escalation in data volume and redundancy.
Partial least squares discriminant analysis (PLS-DA) is a supervised dimensionality reduction technique that amalgamates partial least squares regression (PLSR) and linear discriminant analysis (LDA), projecting high-dimensional data by distilling the latent vectors that maximize the covariance matrices of samples from different categories (37). The k-nearest neighbor (KNN) algorithm is an instance-oriented non-parametric classification method that discerns the class of a test sample based on its k-nearest neighbor training samples within the feature space (38). Extreme learning machine (ELM) represents a swift, single-layer feed-forward neural network learning algorithm (39), and it boasts the advantages of requiring no parameter adjustment, ensuring swift convergence, and providing strong generalization capabilities. Support vector machine (SVM) is a binary classification construct that accomplishes its mission by pinpointing a hyperplane that optimally separates disparate classes (40). Random forest (RF) is an ensemble learning methodology that accomplishes classification and regression tasks by constructing multiple decision trees and integrating their prediction (41). Convolutional neural networks (CNNs) are an intricate class of feed-forward neural networks, distinguished by their convolutional operations and deep hierarchical structures. They are particularly well-suited for processing data with a grid-like topology and have shown remarkable performance in tasks such as image classification, notably in the field of hyperspectral image classification (42). Residual network (ResNet) is a CNN architecture that addresses the issues of gradient vanishing and degradation as the network deepens by introducing a residual module (43).
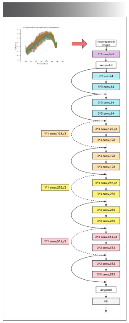
As shown in Figure 3, a ResNet model using hyperspectral data was developed for classifying chicken meat. The model consists of a convolutional input layer, multiple residual modules, and a fully connected output layer. The residual module solves the problem of gradient disappearance and overfitting when the network deepens through the identity mapping jump connection and realizes the construction of a deep network. Within the architected ResNet network configuration, the loss function is specified as CrossEntropyLoss, and stochastic gradient descent (SGD) is employed as the optimizer with an initial learning rate set to 0.0001. The cumulative residual structure of ResNet enhances the characterization and classification of hyperspectral data. The depth structure improves the model’s ability to describe different freshness levels. The results show that ResNet’s effective modeling of hyperspectral data provides important advantages for classification tasks.
FIGURE 3: Residual network structure.

In the domain of deep learning, the confusion matrix is a common tool to portray model performance, and the associated evaluation metrics can be computed from this matrix. In this investigation, the primary metric used for evaluating the performance of the detection and classification model is accuracy, specifically of the training and test sets, subsequent to modeling both the pristine and pre-processed samples.

In equation 3, given an instance and its corresponding classifier, an instance is classified as a true positive (TP) if it is accurately identified as positive, while it is designated as a false negative (FN) if it is erroneously classified as negative. On the other hand, instances are construed as true negatives (TN) if they are accurately classified as negative, whereas they are categorized as false positives (FP) if they are erroneously identified as positive.
In accordance with the Chinese national standard GB 5009.228-2016, the automatic Kjeldahl method was employed for detecting TVB-N. The standard stipulates that the TVB-N content of fresh chicken meat must not exceed 15 mg/100 g. Sub-fresh chicken meat is characterized by TVB-N content levels ranging between 15 mg and 25 mg/100 g, whereas chicken meat is deemed corrupt when the TVB-N content surpasses 25 mg/100 g. Based on the correlation analysis between the daily measured TVB-N levels and the storage duration of chicken samples, a comprehensive evaluation criterion for assessing chicken freshness grades was proposed, as shown in Table I.

In light of the established evaluation criteria, a cohort of 594 chicken samples was stratified into three distinct classifications: 198 samples were categorized as fresh, another 198 samples as sub-fresh, and the remaining 198 as corrupt. Concurrently, the samples from each freshness category were further partitioned into two subsets following a 7:3 ratio, allocating 59 samples to the test set and the remaining 139 samples to the training set for each classification.
An analysis and modeling of the VNIR spectrum within the range of 397.66 to 1003.81 nm were conducted, with all chicken meat samples subjected to full-band spectral modeling. The original hyperspectral curve and the averaged spectral curve are depicted in Figure 4.
FIGURE 4: (a) is the VNIR raw spectral image, (b) is the VNIR average spectral image, (c) is the SWIR raw spectral image, and (d) is the SWIR average spectral image.

Figure 4 reveals that the spectra signature of each sample exhibits a consistent trend, with distinct absorption peaks occurring near 430 nm, 490 nm, 550 nm, and 760 nm. The absorption peak proximal to 430 nm is predominantly associated with deoxymyoglobin, whereas the peak around 490 nm correlates with myoglobin (18). The peak in the vicinity of 550 nm is attributable to the absorption by oxygenated myoglobin in chicken tissue (44), and the peak at 760 nm corresponds to the third harmonic of the doubled frequency absorption band of the O–H bond in water molecules (45).
Notably, the spectra troughs observed in proximity to 970 nm are indicative of the second harmonic generation of the free O–H groups. A modeling analysis conducted in the near-infrared spectrum, spanning 935 to 1720 nm, with a pronounced absorption peak near 1190 nm. Inferred from the correlation characteristics, the absorption peak in close proximity to 1190 nm is related to fat presence, specifically attributed to the C–H stretching second overtone of fat molecules (46). Concurrently, examining the VNIR and SWIR average spectra data from chicken samples of varied freshness levels, as depicted in Figure 4, reveals that the average reflectance is highest in fresh samples and lowest in corrupt samples. This variation is attributable to the disparate physical and chemical characteristics inherent to chicken samples across the different freshness grades.
A suite of six diverse spectra preprocessing techniques is employed to preprocess the spectra data, encompassing Baseline, MN, MSC, SG, SG-1D and SNV. The effects of these methods are illustrated in Figure 5 and Figure 6. Subsequent to the preprocessing procedures, the spectra curve demonstrated enhanced concentration, and the variabilities introduced by disparate spectra scatterings and baseline drifts were substantially reduced.
FIGURE 5: VNIR spectra: (a) Baseline-preprocessed, (b) MN-preprocessed, (c) MSC-preprocessed, (d) SG-preprocessed, (e) SG-1D-preprocessed, (f) SNV-preprocessed.

FIGURE 6: SWIR spectra: (a) Baseline-preprocessed, (b) MN-preprocessed, (c) MSC-preprocessed, (d) SG-preprocessed, (e) SG-1D-preprocessed, (f) SNV-preprocessed.

A classification model was established in multiple ways, based on both the original spectra data across the full band and the preprocessed spectra data. By conducting a comparative assessment, the optimal classification model under the most effective preprocessing method was ascertained to be the residual neural network based on mean normalization (MN) in the VNIR.
As evidenced in Table II, the MN-ResNet model exhibits a notable enhancement in accuracy over its unpreprocessed counterpart, with the test set accuracy for hyperspectral data rising from 97.18% to 98.31%, an increase of 1.2%.

The VNIR spectra curves post-MN preprocessing are depicted in Figure 5. MN was found to be the most effective preprocessing method for classifying chicken meat freshness using hyperspectral data. By subtracting the mean value of the spectrum, MN can effectively eliminate the influence of baseline drift and scattering effects, highlight the spectral features related to freshness, and improve the robustness and accuracy of the classification model. It is observable that the spectra data, once preprocessed by MN, enhances the numerical stability of the spectra data. This in turn accelerates the convergence speed and generalization capability of the ResNet, thereby improving computational efficiency. Consequently, not only does it bolster the performance and stability of the ResNet model in the hyperspectral freshness classification task, but it also enhances the classification accuracy of the ResNet model for the same task. The subsequent section of this study will be based on VNIR-MN-ResNet.
SPA, CARS, and GA were employed to select the feature wavelengths of mean-normalized VNIR and SWIR spectra data. The results demonstrate that the selected wavelengths from these three feature selection methods are distributed across the full spectra range of VNIR and SWIR, and are all correlated with the freshness grades of chicken samples. In the VNIR region, SPA, CARS, and GA identified 48, 48, and 32 feature wavelengths, respectively. Similarly, in the SWIR region, SPA, CARS, and GA selected 30, 53, and 32 feature wavelengths, respectively. The distributions of feature wavelengths for VNIR and SWIR are illustrated in Figures 7 and 8, respectively.
FIGURE 7: VNIR spectra feature wavelengths: (a) CARS, (b) SPA, and (c) GA.

FIGURE 8: SWIR spectra feature wavelengths: (a) CARS, (b) SPA, and (c) GA.

As presented in Table II, among the original spectra models, the full-band ResNet model based on mean-normalized VNIR data demonstrates the best performance, with a classification accuracy of 98.31% on the test set.
Furthermore, feature wavelength selection using CARS and SPA reduces the number of spectra bands to 48. As illustrated in Table III, in the VNIR region, when CARS and SPA were employed for feature wavelength selection and ResNet was used for modeling, the accuracy slightly increased from 98.31% to 98.87%. However, when GA is applied for feature wavelength selection, the accuracy exhibits a minor decrease.

In the SWIR region, as shown in Table IV, the accuracy significantly decreases after feature wavelength selection and modeling using the selected feature wavelengths. This phenomenon may be attributed to the loss of essential spectra information for modeling and classification after feature selection in the SWIR region. Consequently, the selected features fail to adequately represent the key information present in the full-band spectra data, leading to a degradation in model performance.

In the VNIR region, appropriate feature wavelength selection methods can improve the accuracy of model classification while reducing data dimensionality, thereby enhancing modeling efficiency and model performance. Consequently, combining CARS or SPA with ResNet can be effectively employed for feature band modeling in the VNIR range.
However, the accuracy of feature band modeling in the SWIR region is generally lower than that of the original SWIR-MN pre-processed spectra modeling. This suggests that further optimization of the method is necessary, such as exploring alternative feature selection techniques.
In conclusion, the optimal modeling approaches are VNIR-MN-CARS-ResNet and VNIR-MN-SPA-ResNet. Specifically, after applying MN pretreatment to the VNIR spectra in the 400–1000 nm range, feature wavelengths are selected using CARS or SPA. Subsequently, a ResNet model is constructed, enabling the classification accuracy of chicken freshness to reach 98.87%.
In this study, data fusion techniques were employed to investigate chicken freshness. Firstly, a data layer fusion model was established using the full-band data from VNIR and SWIR. The data layer fusion was achieved by concatenating the full-band data from the two spectral ranges. Subsequently, feature bands selected by the same feature wavelength selection method from different data sources were concatenated to construct a feature layer fusion model.
As presented in Table V, a new data source with a total of 448 wavelengths was generated after establishing a data layer fusion model for the VNIR and SWIR data sources. The accuracy of full-band modeling using this fused data source showed a certain level of improvement compared to the full-band modeling of individual VNIR or SWIR sensor data sources. However, when constructing the feature layer fusion model using feature bands selected by the same feature selection method from both VNIR and SWIR data sources, the model accuracy decreased relative to the feature wavelengths’ modeling of the single VNIR data source. Specifically, the CARS(VNIR + SWIR) data set contained 101 wavelengths, the SPA(VNIR + SWIR) data set had 78 wavelengths, and the GA(VNIR + SWIR) data set consisted of 64 wavelengths.

Although the fusion model in the data layer for chicken freshness assessment exhibits a modest increase in accuracy over the standalone sensor data source, this is at the cost of doubling the data volume relative to the original single data source. Consequently, the increased data volume detrimentally impacts the modeling efficiency, resulting in a performance that is suboptimal compared to the MN-CARS-ResNet framework, which utilizes a more manageable data volume. Therefore, the practical utility of the data-layer fusion model is considerably limited. Furthermore, the feature layer fusion model’s accuracy is inferior to that of alternative approaches, rendering it to have negligible practical value. In conclusion, contributing information fusion to the chicken freshness classification model is not significantly discernible.
In our research, VNIR and SWIR spectroscopy, alongside data fusion, were used to evaluate chicken freshness, leading to a freshness categorization model. While multiple preprocessing and modeling methods were explored, MN and ResNet emerged as the optimal approaches, achieving high classification accuracies of 98.31% for VNIR and 97.18% for SWIR, respectively. In the VNIR wavelengths, the accuracy improved from 98.31% to 98.87% when feature wavelengths were selected using CARS and SPA, followed by modeling with ResNet. However, when GA was employed for feature wavelength selection, the accuracy slightly decreased. In the SWIR wavelengths, the accuracy declined after performing feature wavelength selection and subsequent modeling using the selected wavelengths. Data layer fusion models surpassed the accuracy of single-sensor data models. However, this was at the cost of increased data volume, and did not outperform the more efficient MN-CARS-ResNet or MN-SPA-ResNet models. Implementing feature layer fusion models did not result in improved accuracy compared to single selection modalities. Given the cost and data volume associated with hyperspectral data, the VNIR-MN-ResNet, MN-CARS-ResNet or MN-SPA-ResNet models stand out as more cost-effective and practical choices. This research lays the groundwork for the future development of efficient, cost-effective, and highly precise chicken freshness classification instruments.
This research was supported by Qingyuan Science and Technology Plan [2022KJJH063], Maoming Science and Technology Plan [2022S034], Guangdong Science and Technology Plan [2021XNYNYKJHZGJ001, 2021B1212040009], Guiding Fund of Central Government’s Science and Technology[z20210055].
Shenghui Chen: Conceptualization: writing-original draft; investigation; formal analysis. Shuqi Tang: Writing review and editing; investigation; formal analysis. Zhipeng Yu: Software; investigation. Hu Zhang: Data curation. Nan Zhong*(Corresponding): Methodology; funding acquisition; project administration; supervision.
All authors have read and agreed to the published version of the manuscript.
Not applicable.
Not applicable.
The hyperspectral data used to support the findings of this study are available from the corresponding author upon request.
The authors declare no conflict of interest.
Shenghui Chen, Shuqi Tang, Zhipeng Yu, Hu Zhang, and Nan Zhong are from the College of Engineering at South China Agricultural University, and the Guangdong Provincial Key Laboratory of Agricultural Artificial Intelligence, in Guangzhou, China. Direct correspondence to: zhongnan@scau.edu.cn ●
Get essential updates on the latest spectroscopy technologies, regulatory standards, and best practices—subscribe today to Spectroscopy.